大象影视大全在线观看_果冻制品厂天传媒视频_51红领巾爆料
设为首页
|
学校首页
首页
学院概况
+
学院简介
历史名人
历任领导
现任领导
组织机构
系室介绍
学科建设
+
学科概况
大象影视大全在线观看学术委员会
大象影视大全在线观看教学委员会
学位点介绍
博士后流动站
图书资料
学术刊物
师资队伍
+
师资概况
国家级人才
省部级人才
教授
副教授
讲师
人才培养
+
本科生培养
研究生培养
交流合作
中文基地
精品课程
教改项目
素兰文学奖
新青年文学创作奖
科学研究
+
研究机构
科研项目
科研成果
学术动态
党群天地
+
理论学习
党建工作
工会工作
安全工作
计生工作
学生工作
+
学工动态
招生工作
就业工作
社会服务
+
教育培训
自学考试
校友之家
+
校友动态
校友风采
校友作品
果冻制品厂天传媒视频
果冻制品厂天传媒视频
您的当前位置:
首页
>
果冻制品厂天传媒视频
> 正文
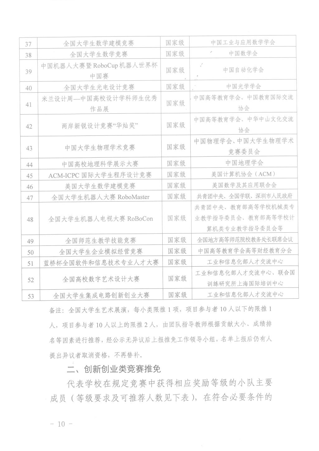
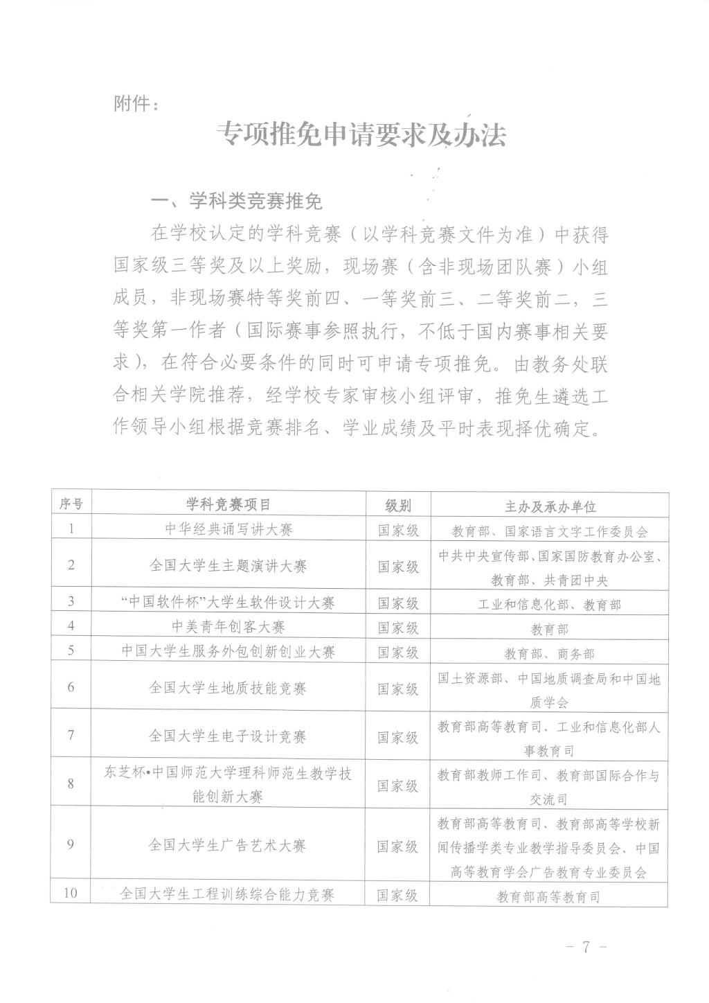
关于印发《湖南师范大学关于推荐优秀应届本科毕业生免试攻读研究生工作实施办法》的通知
发布人:
日期:2021-06-21 18:13
浏览数:
上一条:
湖南师范大学大象影视大全在线观看2018级本科生免试攻读硕士研究生工作细则
下一条:
2021年素兰文学奖获奖名单
【关闭】