果冻制品厂天传媒视频

果冻制品厂天传媒视频

您的当前位置: 首页 > 果冻制品厂天传媒视频 > 正文

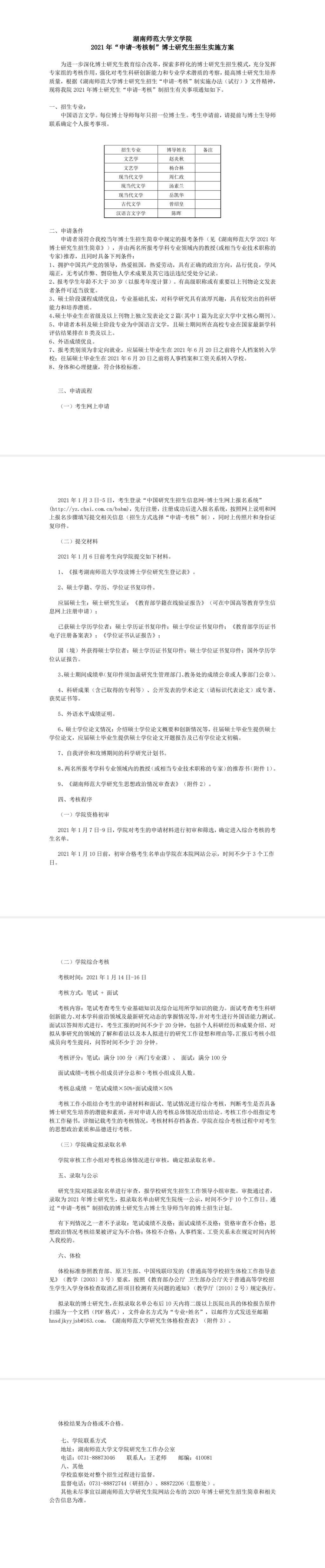
湖南师范大学大象影视大全在线观看2021年“申请-考核制”博士研究生招生实施方案

发布人:日期:2021-01-04 10:45浏览数:


上一条:大象影视大全在线观看推荐2021届优秀毕业生和创新创业优秀毕业生情况公示

下一条:2020年大象影视大全在线观看对申请转入学生报名资格审查情况公示表

【关闭】